版本:pdf高清电子版大小:25.46M
类别: 电子图书 系统:WinAll, WinXP
立即下载
03g101系列全套图集包含03g101图集电子版所有图集资料,包括03g101 1图集电子版、03G101-2图集等等,小编已将这6本合集打包,分享给需要的用户,欢迎下载收藏。
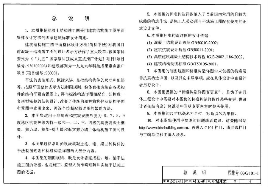
本图集是混凝土结构施工图采用建筑结构施工图平面整体设计方法的国家建筑标准设计图集。本图集适用于非抗震和抗震设防烈度为6、7、8、9度地区,抗震等级为特一级和一、二、三、四级的现浇混凝土框架、剪力墙、框架-剪力墙和框支剪力墙主体结构施工图的设计。
03G101-1现浇框架、剪力墙、框架-剪力墙、框支剪力墙
03G101-2现浇混凝土板式楼梯
04G101-3筏型基础
04G101-4现浇混凝土楼面与屋面板
08G101-5箱形基础与地下室结构
06G101-6独立基础、条形基础、桩基承台
03g101-1有两个版本:修正本(图集封二上有修正说明的为修正版)和未修正版,两个版本均为有效版本。
设计单位在选用03g101-1图集时应注明采用的是修正版或未修正版,以利于设计和施工采用同一版本。
施工单位应注意所采用的03g101-1图集是否与设计选用的图集为同一版本。



查看全部