版本:v8.3.10 安卓最新版大小:1.91GB
类别: 角色扮演 系统:Android
立即下载



终焉誓约官服是现在二次元画风精美的手游,游戏的玩法非常的出色,而且游戏中有着各种不一样的文明和道路可以来进行选择,实在是非常不错的一种游戏类型,玩家玩起来感觉真的十分的不错的,喜欢就不要错过了,快来绿色资源网下载吧!
魔族的铁蹄肆虐了艾恩大陆五百年,众神纷纷陨落,文明覆灭的黑暗时代来临,但希望之光永远不会熄灭。人族青年罗兰引领各族发起反抗,年轻的英雄以生命之力封印魔神,和平之光终于再度降临。然而,和平总是短暂的。数十年之后,不具名的邪恶悄然侵入,和平日常轰然崩塌。少年西蒙为追逐兄长的背影,踏上寻觅真相的命运旅程。而在终焉之刻降临之时,少年将如何抉择而你,冒险者,将会与少年一同踏上这条未知的道路:粉碎右相觊觎王座的野望,寻回遗落的皇族之女;打破永夜魔法的诅咒,与精灵公主迎战誓魔者;见证年幼的天空城女王挺身守护家园最终,你将举起手中利剑,为心中誓约而战。运用你全部的力量、智慧与勇气,揭开隐于真相之中的真相。
丰富的剧情任务等你来体验刺激的冒险,指尖操作畅爽连招,炫酷技能特效惊人;
精致3D游戏画面细腻无比,各种角色人物建模完美,颜值逆天华丽时装自由搭配。
充满浪漫色彩的二次元动物战斗类型的手游,征服每一个族群就是这场战斗中的大剧情
生命的成长过程是充满了挑战色彩的,能够进入到神话般的境界
和蕴含有古老生命力量的后代神兽们并肩而战也是一种荣耀。
激萌宠物轻松获得伴你成长,霸气坐骑拉风无比,带你驰骋异界开始冒险对战;
魔耳朵”马戏团团长
虽然看起来超萌的小姐姐,意外的却是一位擅长魔术的马戏团团长。
米兰达
曾经失去翅膀的米兰达一度陷于自我否定之中,这源于她对种族的责任感。直到友人的勇气将她唤醒,米兰
达才意识到没有翅膀也能承担起保护种族的重任。最终,她装上弗莱特为她制作的刃翼,手握重剑,重新站在纳雅人作战的最前线
温丽 ·芙蕾雅
温丽驾驭冰火元素魔法,学习继承了芙蕾雅法师家族的魔法奥义。但她最大的爱好就是吃吃吃。听到有好吃
的就迈不开腿,且对食物十分挑剔。喜欢甜食,最爱的是枫糖松糕布丁。
一、开始游戏之前《终焉誓约》采取了和其他大多数卡牌不一样的收费策略,它不以卖角色的方式来逼氪,也就是说,哪怕你是不付费玩家,也很能快速获得全角色(一周内),进而也可以在一两个月内把你编队角色提升到满星(无论稀有度),且所有角色随着星级提升,都可以升到SSR。这些设定,奠定了本游戏的可玩度,也是我写本篇攻略的动力所在。
阵容选择
有了以上前提,选择阵容相应的自由度就很高了(毕竟不完全和氪金挂钩)。但遗憾的是,由于游戏生产力过低,在设定的4给阵营中,每个阵营就3个SSR角色(元素白送的爱琪是强行提上SSR的,不算)。如无特殊,你也就在这4个阵营里选一个培养那3个SSR完事。下面大体介绍一下4个阵营及最终阵容(不用在意官方攻略里前期中期后期阵容,你全角色的时间不会超过一周,直接最终阵容完事)
勇士流:狂暴输出的典型,PVP与PVE中均有较好的表现,但需要同时培养3个SSR角色,对低付费玩家可能有些压力,觉醒前太无力也是个问题。

元素流:pvp和爬塔活动中均有极好的表示,能打能抗,无视防御,操作简单,挂机和手操皆可,前期后期都非常强力的阵型,但在一些存在秒杀能力的副本表现略弱。

换形流:极致的pve体验,毁天灭地的PVE输出,但操作复杂,除非碾压本,基本是必须手操的,且在PVP中略弱。但友好的培养难度让它对低付费玩家十分友好【甚至可以只用培养蜘蛛女皇这一个SSR】

(阵容建议按这个来,别信官方给的那换形3SSR一起上的最终阵容)
狂战流:理论设计上是想走减伤流,但实际由于存在秒杀能力的怪和破防的元素队,显得整体有些鸡肋。不推荐整体使用,但可以把其单独角色拿出来使用,例如把兰奇拿出来编入勇士队,PVP十分强力。
二、游戏机制输出手法
本游戏的战斗极致算得上是游戏里少见的创新了。在PVE中,敌人行动的回合时(进入敌方回合立即切换角色的话,你也要受敌方第一击才能换人,因此,你的角色至少要扛得住敌人的第一击,当然,如果你连敌普攻一次也扛不住,那么多半输出也不够打死敌人),你可以使用神器技能或进行切换角色(存在冷却)。新角色登场立即进入己方回合,打完一整套才会进入敌方回合,如此循环,可以让敌方还没出手几次,我方已经出手完几套大招了。下面介绍几种阵营的具体出手思路:
勇士队:米兰达先手打完一回合,轮到敌方回合立即切叶岐隐,此时切人会进入冷却,8个回合,也就是说叶岐隐要经过八次行动后才能在此切人,叶岐隐自身输出6个回合(觉醒后)挨敌人两击(可在敌人第一击时使用神器技能,回血或者保命都可以)立即切回米兰达(切人冷却会增长到16回合,基本是用不了了),不过米兰达战死后,会自动切到我们的叶岐隐继续输出(不增加切人冷却)。如果你的米兰达能多抗几下,轮到叶岐隐打完切人冷却就好了,切米诺雅,米兰达战死自动切回叶岐隐,这样叶岐隐整体可以输出3轮。
元素队:元素队的整体输出手法最为简单,加buff,开大,第一个打完切第二个即可在来一次即可。双buff拉满后,切到第三位角色慢慢磨即可(元素第三位角色有着高额的减伤和加盾能力)。
换形队:换形整体思路和勇士队类似,开局米兰达,切泰雷,切回米兰达,战死,自动切泰雷。泰雷两轮输出后,换形buff基本叠满(加上本命卡),然后切蜘蛛女皇,毁天灭地一次带走。
技能与奥义游戏里每个角色有3个小技能,一个大招。其使用一二三号小技能获得奥义值(3个都使用后获得500奥义),角色释放大招如无特殊说明需要1000奥义值。角色受击会获得损失生命比例的奥义值,奥义值最多存储到3000。米兰达作为先锋位,开局加750奥义值。本名卡幼狮座开局加1000奥义(但在pvp中不生效),还有张本名卡每次攻击概率获得奥义(但是概率较低)。
显然,此种情况下,
勇士队是不太担心奥义问题的。(毕竟大招都只要1000奥义)
元素队建议给第一位英雄带两个或者3个回奥义符文,保证pvp时己方先手也能第一回合开大
换形队问题就比较严重了,泰雷需要2000奥义才能开大。正常情况米兰达加幼狮座加回魔符文其实是够的(所以换形需要先升米兰达和拿到幼狮座,保证泰雷轮到泰雷时有2000奥义开大),但遇到有特殊buff的敌人(开局清空奥义槽)此时奥义值就不够了,这时候就要艰难的凹那张概率本名卡获得奥义了。
英雄符文选择(推荐,并不固定)米兰达:2个回奥义符文加一个下招提升暴击率符文,保证米兰达大招必暴击即可。大招可以上高昂符文
叶岐隐:高昂符文或者增伤符文皆可
尼薇:2个回魔符文2个元素之怒符文
乔伊:全元素之怒符文(橙色)或者增伤符文(紫色)
稻荷葛叶:加盾符文和回血符文
泰雷:前期建议回奥义符文,后期逐渐替换成高昂符文(保证奥义足够)
蜘蛛女皇:准备2套,高昂一套和低血增伤一套(以低血增伤为主,高昂是打多位敌人时用的)
觉醒顺序勇士队:叶岐隐最优先,米兰达其次,米诺雅最次
元素队:兼收并重
换形队:蜘蛛女皇最优先,米兰达其次,泰雷最次
三、钻石获取与消耗工会活动 重要程度:5星(必参与,获取钻石的重要途径)主线副本 重要程度:4星(没啥好说的,过本就有)
开服活动 重要程度:5星(详细见活动攻略,包含开服活动大全)
其他活动 重要程度:3星(详见活动攻略)
钻石消耗:
买觉醒石 优先程度:最高(角色觉醒必备材料,限购,每周拉满)
买装备升阶石 优先程度:最高(角色装备升阶材料,限购,每周拉满)
买体力 优先程度:高 (体力扫荡副本是快速获得经验和基础属性的必备)
工会拍卖买需要的材料 优先程度: 高 (本游戏工会拍卖几乎无所不包,几乎可以买到你所需要的所有资源,建议合理消耗钻石)
附注:非常不建议低氪玩家用钻石买抽卡券和羁绊抽卡券,从收益算,这是亏本的。任意角色都可以工会商店里买。3000钻石一个,比抽卡划算点,还不存在歪的问题。
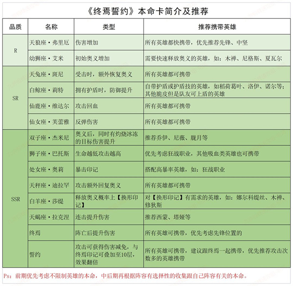
四、本名卡效果及推荐一览

五、FAQQ:我需要多长时间才能上手?
A:非常快,毕竟这是个简单休闲的游戏,大概只要3天上手,经过一两周的开荒,就可以进行每日收菜抽卡的愉快养老游戏体验了。
Q:前期在游戏中怎么样攒经验快速升级?
A:不要漏过任何一个每日任务,该游戏获取经验的大头在于每日任务。因此只要完成了每日任务,即可不会掉队。
v7.3.20更新内容:
1.增加全新角色
2.优化战斗流程
3.游戏内BUG修改
4.游戏内功能优化
查看全部