版本:v3.0.1安卓版大小:42.24MB
类别: 视频影音 系统:Android
立即下载0
358




文字朗读神器app是一款朗读类手机软件,可以进行英语单词的朗读也可以进行小说的朗读,解放你的双手,只需要用耳朵聆听即可,喜爱的朋友赶快到绿色资源网下载体验吧!
你是否经常用手机看新闻、文章造成眼睛疲劳和视力下降?你是否经常不知道英语单词怎么发音?赶快来下载我们文字朗读神器吧,这些问题都能帮你解决!
1.解放双眼、保护视力,可朗读任何软件内可复制的中英文文字,如今日头条中的新闻,微信中的文章等。
2.也可朗读英语单词、英语语句、英语文章等。
3.自带小说库,海量热门小说免费阅读,可朗读听书。
4.背单词,学中文,可朗读任何软件内可复制的中英文文字。
1,讯飞语记朗读助手、文字转语音朗读助手,支持云知声、讯飞语记、Google文字转语音、三星TTS、Ekho TTS等多种TTS朗读引擎,支持多种发音人。
2,在其它任何软件,直接复制想朗读的文字内容,即可自动开始朗读。
3,支持复制网址自动解析网址内容后直接朗读,支持将喜欢的内容网址收藏到云端,并分享给其它用户。
4,支持朗读列队,睡觉之前选几篇自己想听的文章加入队列,朗读助手会依次朗读,朗读完成后自动停止朗读,伴你轻松入梦。
5,支持设置朗读时的背景音乐,朗读不再单调无聊。支持设置朗读次数,一段内容可以设置多次重复朗读。
6,自带海量小说库,海量热门小说免费阅读。
7,如果你喜欢看文章、看新闻、看小说、听书等,但是又担心影响视力或者本身视力就不好,那么本软件就是专门为你定制的。
v3.0.1更新内容:
1,简化安卓10及以上系统手机朗读文字和网页的操作流程。
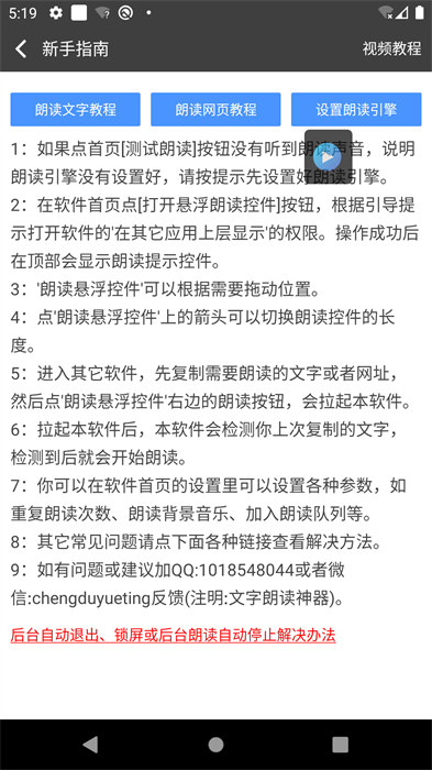
2,安卓10及以上系统手机增加悬浮朗读控件,具体操作请查看新手指南。
3,修复和优化其它一些已知问题。
v2.8.6版本更新内容
修复和优化一些已知问题。
v2.6.2更新内容
修复和优化一些已知问题。
查看全部
手机朗读软件是一款真人语音发生的朗读软件,可以识别手机系统文字、安装应用内的文字和图像的工具,让你可以释放你的双眼,用耳朵聆听新闻、短信、资讯等,手机朗读软件哪个好?来绿色资源网下载就知道了!
朗读软件是一款专为懒人阅读者们打造的语音阅读软件,看小说,讲故事,学英语,面对密密麻麻的文字,我们再也不用一字一字去观看啦。有了语音阅读器,各类文本真人语音轻松读出来,更省心的阅读体验,赶紧在绿色资源网下载体验吧。
现在大家的生活工作压力越来越大,相信大家很难还静下心来看看书,长时间的看书、玩电脑、玩手机很容易导致眼睛疲劳视力下降,对于喜欢看书阅读的朋友怎么办呢?手机听说软件就可以帮大家在眼睛疲劳和工作生活中想打发下时间,静下心来倾听,让自己也能放松,缓解眼睛的疲劳。也是书友的福音啊!
39
回复安徽合肥巢湖客人
文字朗读神器可以将手机上的文字以语音的方式朗读出来,好用!